3 fas elverk

10 jan 2015 22:49 - 10 jan 2015 23:25 #101 av Michell Martic
Svar från Michell Martic i ämnet 3 fas elverk

Bo Siltberg skrev: Sluta då att redigera och sov på saken istället.

Kan inte, det är vid denna tiden min hjärna är på högvarv.

Kom ihåg att vi inte grälar med dig här, utan resonerar. Så var snäll och tänk lite på hur du inleder dina inlägg.

Jag uppfattade ingenting i mitt inlägg som på något vis skulle vara kränkande, stötande, elakt eller något annat än frågor som ska föra resonemangen i ditt inlägg vidare.

Kan vi inte hålla oss till frågan istället? :( Finns det behov av att diskutera personliga saker så kan väl detta göras över personliga meddelanden? Det känns som att varje tråd spårar ur och ska handla om prestige nuförtiden.

Man kan sen även välja att uppfatta en text som hatisk när man läser den, eller glad. Men detta beror snarare på läsaren än skribenten.

Be Logga in eller Skapa ett konto ansluta till konversationen.

11 jan 2015 09:47 #102 av Bo Siltberg
Svar från Bo Siltberg i ämnet 3 fas elverk

Michell Andersson skrev: Varför skulle jag ta i en fasledare med fötterna nerborrade i jorden? Och är inte detta ganska olämpligt även i en TN-anläggning? I tidigare inlägg så konstaterar jag dock att skillnaden är att den maximala potentialskillnaden i en TN-anläggning är 230V medans i mitt ritade exempel är 400V.

Jag skrev tårna, inte fötterna ;) Nä, precis, det saknar relevans. Jag bara beskriver allmänt hur det fungerar för den övergripande förståelsen, inte minst min egen. Det finns ju dock en underton som indikerar risken för denna typ av fel.

Michell Andersson skrev: Så det första jordfelet i en IT-anläggning är inte farligt, så långt är vi överens. Det är inte förrän fel två det blir problem. Men fel två kan vi ju faktiskt skydda oss från på samma sätt som vi skyddar oss från "fel 1" i ett TN-system.:) Förresten, tänk dig ett scenario med apparater konstruerade som klass 1, anslutna i vars ett ojordat uttag matade av olika faser där du har ett fel mot utsatt del i båda två.

Det kommer mer. Redigerar...

EDIT: Redigerar inte längre. Får fortsätta imorgon.

Jag tror inte vi kommer någon vart på att jämföra IT med TN, utan det måste nog sättas in i sitt sammanhang så att riskerna kommer i dager. Alltså principiellt som jag ser det, IT är ok (t.o.m bättre) för mindre "anläggningar" som man har kontroll över medan TN är ok för större (bostäder).

Så principiellt är din IT-lösning ok vid generatormatning. Frågan, som jag inte kan besvara, hur stor risk man löper att IT-systemet inte orsakar multipla jordfel. Jag kan bara konstatera att bostäder o liknade brukar matas med TN.

Be Logga in eller Skapa ett konto ansluta till konversationen.

11 jan 2015 10:27 - 11 jan 2015 10:33 #103 av Michell Martic
Svar från Michell Martic i ämnet 3 fas elverk
Saxat från inlägg #99 .

Det övriga, gällande en anläggnings överskådlighet vid IT-system, är inget resonemang jag kan följa dig helt ut i. Jag förstår dig, men jag tror inte att jag håller riktigt riktigt med. Det finns, enligt mig, inget problem med att det finns jordförbindelse till utsatta delar. Det vill jag t o m ha så länge nätets PEN-ledare är intakt. Skulle den falla så har jag ingen tillförlitlig förbindelse längre. Det är heller inget problem vad jag förstår, men jag kan ju ha fel...


Texten ovan tillkom dock i inlägg #99 samtidigt som Bo Siltberg skrev inlägget #102 ovan. Därav saxat ut och flyttat så sammanhanget blir rätt. Har dock även lagt till en annan text i inlägg #99 rörande strömmen som går genom linjemästaren vid fel och utlösandet av jordfelsbrytare.

Be Logga in eller Skapa ett konto ansluta till konversationen.

11 jan 2015 10:56 #104 av Marcus
Svar från Marcus i ämnet 3 fas elverk
Hej,

Har försökt att följa med i resonemanget men kanske inte har lyckats helt. Har dock några följd frågor utifrån vad som säga i SS 436 40 00 utg.2 för att förstå. Kanske inte är relevanta teoretiskt men för mig praktiskt!?

551.4.3.2 Tilläggsfordringar för installationer där matning från ett generatoraggregat är ett alternativ till matning från ett distributionsnät (reservmatning)
Skydd genom automatisk frånkoppling av matning ska inte vara beroende av anslutning till ett distributionsnäts jordning när generatorn drivs som ett alternativ till matning från ett distributionsnät. En lämplig jordelektrod ska anordnas.

Är det ett antagande att det är utfört som TN eller ett krav?

556.2
I IT-system ska det finnas en anordning som kontinuerligt övervakar isolationen och som visuellt och hörbart signalerar vid första felet. Anordningar för felskydd i separata nödkraftnät bör inte frånkoppla vid enpolig jordslutning.

Här omnämns IT-nät vid nödkraft. Kan man tolka detta som att nödkraft skiljer sig från reservkraft och då är IT-nät ok att använda?

411.6.3.1
Om IT-systemet används för att säkerställa matningen vid ett enpoligt jordfel ska det finnas en isolationsövervakningsutrustning som indikerar enpoliga jordfel. Utrustningen ska ge en akustisk och/eller en visuell signal så länge felet finns kvar.
Om utrustningen ger både en akustisk och en visuell signal får den akustiska signalen bortkopplas.
ANM – Det enpoliga jordfelet bör avhjälpas så snabbt som möjligt.

Här sägs det att ” Utrustningen ska ge en akustisk och/eller en visuell signal så länge felet finns kvar.”
Men i 556.2 pratar man om att ” visuellt och hörbart signalerar vid första felet.” Är detta ett förstärkt krav?

551 Generatoraggregat
551.1 Omfattning
ANM – Fordringar från nätägaren bör säkerställas före ett generatoraggregat installeras i en installation som ska anslutas till elnätet.

Här finns ett ”bör”. Kan man då bortse från nätägarens fordringar?
Följande användare sa tack: Tomas Karlsson

Be Logga in eller Skapa ett konto ansluta till konversationen.

11 jan 2015 11:04 #105 av Tomas Karlsson
Svar från Tomas Karlsson i ämnet 3 fas elverk
Det har blivit mycket skrivande fram och tillbaks i tråden som nu är långt från ursprunget och lika väl är väl det. Nåväl, vi skulle för en gångs skull kunna reda ut fallet lite mer ordnat och grundligt. Både Michell och Bo är som vanligt mycket flitiga så vi skulle kunna rikta kraften mot någon enklare form av C&E eller FMEA. Då är det säkert ganska snabbt utbenat och på ett sätt som går att följa och ger nyttiga insikter under vägen. Detta sagt för att undvika diverse pingis med både rimliga och mindre lyckade argument.

Jag ser det som att Michell vill köra via sitt elverk i ren IT drift, varför förstår jag inte fullt ut men det hör inte hit. Vi får helt enkelt utgå från det och sätta mot de konventionella sätten vid TN och sedvanligt lokalt jordtag.

Jag börjar med några frågor som vi sen kan formalisera i en matris vad det lider om intresset finns.

1. Tänker du dig någon begränsning i storlek på verket för en sån inkoppling?

2. Skall det ställas krav på vad för last som får kopplas till anläggningen?

3. Om nu inte formell jordning till T är krav ska skyddsledare användas för utjämning av utsatta delar?

4. Hur ser du på att man inte rekommenderar distribution av N i normala fall av IT nät?

5. Utesluter du att den vanliga systemjordningen inte även säkerställer spänningssymmetri och hindrar annan okontrollerad spänningshöjning likt vad Electrum nämnde tidigare?

6. Hur ser du på ev RFI/EMC-filter som kan finnas i anslutna anläggningen?

7. Hur blir det med isolation och hantering av N jämfört med normalfallet?

8. Hur löses den normala isolationsövervakningen vid IT i blandfallet?

Vi börjar där innan vi börjar införa felsätt, det kommer bli intressant att följa om det nu tar sig lite.
Följande användare sa tack: Michell Martic, Electrum

Be Logga in eller Skapa ett konto ansluta till konversationen.

11 jan 2015 12:25 - 11 jan 2015 12:33 #106 av Michell Martic
Svar från Michell Martic i ämnet 3 fas elverk

Tomas Karlsson skrev: Jag börjar med några frågor som vi sen kan formalisera i en matris vad det lider om intresset finns.

1. Tänker du dig någon begränsning i storlek på verket för en sån inkoppling?

Inte annt än vad som generellt är tillämpligt. Vid 50kVA går gränsen för vad som kan anses vara en produktionsanläggning gällande reservkraft och därmed gränsen för en Kategori 4 enligt Svensk Energis anvisningar. Så om vi säger upp till 50kVA. Dock förutsätter modellen att parallell drift aldrig är möjlig så vi begränsar det ändå till att omfatta typerna av kategori 1 och 2. Dock ser jag inte om generatorns storlek är av betydelse. Utveckla gärna detta för det vore intressant att lära sig.

2. Skall det ställas krav på vad för last som får kopplas till anläggningen?

Jag ser inte detta som påkallat ur ett funktionsperspektiv utan enbart ett elsäkerhetsperspektiv. Ur ett funktionsperspektiv så finns det säkert fler saker att avhandla, bland annat den om utjämning. Men ur ett elsäkerhetsperspektiv så är tanken att alla typer av apparater ska kunna anslutas säkert.

3. Om nu inte formell jordning till T är krav ska skyddsledare användas för utjämning av utsatta delar?

Ja, vid avsaknad av T så uppfyller utjämningen fortfarande funktion som lokal potentialutjämning, med eller utan anslutning till jord via främmande ledande delar. Detta för att utlösa skydd vid två fel mot utsatt del samt förhindra farliga potentialskillnader vid fel.

4. Hur ser du på att man inte rekommenderar distribution av N i normala fall av IT nät?

Jag ser det som att det har med transformatorns koppling att göra. Skulle vi få ett enfasigt fel mot neutral i ett IT-system så kräver det att vi har en motsvarande neutral på primärsidan för att inte spänningshöjning ska ske i de andra två faserna som inte felar. Alltså kan vi inte ha en D-kopplad trafo på primär, eller en Y-kopplad om vi inte har en neutral och det i sin tur ställer krav på överliggande nätet vilka blir kotsamma. Så jag ser det i alla fall, det verkliga motivet kan ju vara ett annat.

5. Utesluter du att den vanliga systemjordningen inte även säkerställer spänningssymmetri och hindrar annan okontrollerad spänningshöjning likt vad Electrum nämnde tidigare?

Spänningshöjning, nej. Det fungerar inte så vad jag fått lära mig. Jag kan inte, om jag ser till den mest grundläggande elläran (ur ett fysiskt perspektiv: den om laddningar och elektriska fält) se hur något sådant skulle ske. Så jag utesluter detta helt och hållet. Det skulle krävas en upplagrad laddning för sånt här, och den får vi inte vid växelström längre tid en vad en halvperiod är. Vid likström får vi, men inte högre än vad den totala inmatade spänningen är.

6. Hur ser du på ev RFI/EMC-filter som kan finnas i anslutna anläggningen?

Här har jag inte tänkt klart, men den kan väl återkommas om, dock kan jag hänvisa till svaret i punkt 2.

7. Hur blir det med isolation och hantering av N jämfört med normalfallet?

Neutral behandlas lika som normalfallet. Mitt scenaroio bygger på att ingen ändring av den fasta installationen ska ske.

8. Hur löses den normala isolationsövervakningen vid IT i blandfallet?

Det finns ingen övervakning, precis som det inte finns någon övervakning att PEN-ledare är intakt. Vårt första fel försöker vi inte ens åtgärda för det utgör ingen risk. Det är först fel två som ska ageras på och det kan göras med en jordfelsbrytare på samma sätt som en jordfelsbrytare agerar på första felet i ett TN-nät. Man kan fråga sig om det första felet i en IT-anläggning kräver signalering av elsäkerhetsskäl, eller om det handlar om att man ska få en chans att åtgärda detta innan fel två sker vilket bryter kraftförsörjningen då personfara kan uppstå. Avbrottet i sin tur kostar pengar i form av skadad eller förlorad produkt.

Ha i åtanke att jag inte besitter ingenjörsmässiga kunskaper. jag är utbildad elektriker, men inget annat. Jag kan ha missat hur mycket som helst. Men jag är glad att vi är i ett skede där folk har släppt garden. Jag tror även att många kan vara överens om att det inte heller är så enkelt som det kunde tyckas vid första anblick.
Följande användare sa tack: Tomas Karlsson, Electrum

Be Logga in eller Skapa ett konto ansluta till konversationen.

11 jan 2015 14:36 #107 av Tomas Karlsson
Svar från Tomas Karlsson i ämnet 3 fas elverk
Bra början Michell, vi får ta in fler synpunkter på dessa inledande punkter sen lägger vi på fler frågeställningar och kan så smått nagelfara felsätt och konsekvenser. Bo bör ha lite att komma med skulle jag tro och alla andra också givetvis allt går ut på att få genomlysning, ingen fakultetsopposition. :)

Det verkar inte vara några fel på dina kunskaper, elektrikerutbildningen du brukar nämna har väl funkat utmärkt då. Alltför ovanligt med sånt intresse och frågvishet, vetgirighet. Det skulle ge en helt annan bransch om det vore fler som kryddar vardagen lite med funderingar utanför vanliga lunken. Och slående hur lite som troligtvis är allmängods kring så basala ting som olika systemjordningsprinciper dvs varför-varför inte osv.
Följande användare sa tack: Michell Martic, Martin Lundmark

Be Logga in eller Skapa ett konto ansluta till konversationen.

11 jan 2015 14:44 #108 av Electrum
Svar från Electrum i ämnet 3 fas elverk
Jag tycker att Michell är duktig på att sätta igång, och hålla igång trådar i att fundera lite djupare och i lite vidare cirklar.
Det kan behövas så man får chans att utveckla sina kunskaper.

Målet behöver inte alltid vara att nå "sanningen" eller ens konsensus. Ibland ligger nyttan i tankearbetet på vägen.

"Varde ljus"                                                                                 Frilansare med AL
1 Mosebok 1:3
Följande användare sa tack: Michell Martic

Be Logga in eller Skapa ett konto ansluta till konversationen.

11 jan 2015 17:06 - 11 jan 2015 17:06 #109 av Bo Siltberg
Svar från Bo Siltberg i ämnet 3 fas elverk
Absolut, det är alltid roligt att lära sig hur saker o ting egentligen fungerar.

Diskuterar vi ett fiktivt fall nu, eller IT-matning av en befintlig anläggning med dess befintliga skydd och apparater som normalt är TN-matad från nätet? Jag har hela tiden varit inne på det sista varför svaren faller in naturligt. Jag kan inte alla fallgropar och egenheter i stora IT-system. Jag ställer själv frågorna varför IT inte används i #98.

Har försökt hitta var IT kom in i bilden, och om det propageras för något. Först var det uteblivet jordtag som sedan gled in på små IT-system i skogen och därefter till stora IT-system. Hittade sedan inlägg #99 som inte alls såg som originalet i går kväll:

Michell Andersson skrev:

Bo Siltberg skrev: Slutligen är en JFB väldigt bra, men skulle linjemästarn lösa en JFB, vilket inte är så angenämt, så får man nog räkna med ett besök...

Men även vid användning av ett eget jordtag så skulle linjemästaren kunna hamna i samma sits om denne står och håller en separerad PEN-ledare och nätets jordtagsledare och det samtidigt sker ett jordfel. Denna spänning skulle uppgå till fasspänning, exklusive spänningsfallet mellan reservkraftens jordtag och neutralpunkten i generatorn (även spänningsfallet i ledningarna givetvis). Likaså här skyddar man linjemästare Karlsson med användandet av jordfelsbrytare.

Du inleder med ordet men, men jag ser inte vad du opponerar dig emot. Det gör diskussionen jobbig. Det finns säkert fler fall där linjemästare kan få ström i sig. Min poäng var att en JFB troligen inte förhindrar ett besök av en uppeggad linjemästare ;)

Vi ska heller inte glömma Marcus frågor:

551.4.3.2. Ja, det är lätt att se en underton här som underförstått förutsätter en reservkraftsomkopplare och därmed anslutning till nätets PEN. Dock ska även IT-system har ett jordtag om jag fattar det rätt. Det är ju krav på övervakning!?

556.2 Min lilla förståelse är precis den att IT används när det ställs högre krav på drift, t.ex vid nödkraft, där man alltså tillåter fel för att garantera driften.

411.6.3.1. Jag ser inte konflikten. Man ska börja signallera vid första felet, och sedan signallera så länge som felet finns kvar.

551.1 Nja. Det är visserligen en anmärkning, inte ett krav i reglerna. Men bortse, jag vet inte. Beror på vad man vill bortse ifrån.

Be Logga in eller Skapa ett konto ansluta till konversationen.

11 jan 2015 17:29 - 11 jan 2015 18:04 #110 av Michell Martic
Svar från Michell Martic i ämnet 3 fas elverk
Det finns ingen mening, som jag ser det, med att peka ut enskilda stycken ur elinstallationsreglerna då vi i såna fall trillar tillbaka i redan tänkta tankar. Hela poängen är ju att vi ska ifrågasätta om det finns en personfara att konstruera en anläggning som senaste schemat. Min linje är att då gå från scratch, vilket jag trodde Tomas va inne på.

Att motivera något enbart med "amen det står här" räcker inte , anser jag, om man inte kan visa VARFÖR det står så.

Ville bara dölja texten.
Varning: Spoiler! [ Klicka för att expandera ]


Gällande elnätsbolaget så ska de informeras och deras anvisningar följas om man önskar vara fortsatt ansluten till deras nät. Det framgår i avtal NÄT2012N/K vilket man accepterar då man skapar anslutningen till nätet. Elinstallationsreglerna är en standard, ingen lag. Enda gången du inte ska följa nätbolagets anvisning är om det strider mot elinstallationsreglerna eller svensk lagstiftning, men det gör de inte.

Be Logga in eller Skapa ett konto ansluta till konversationen.

11 jan 2015 17:59 #111 av Tomas Karlsson
Svar från Tomas Karlsson i ämnet 3 fas elverk

Bo Siltberg skrev: Absolut, det är alltid roligt att lära sig hur saker o ting egentligen fungerar.

Diskuterar vi ett fiktivt fall nu, eller IT-matning av en befintlig anläggning med dess befintliga skydd och apparater som normalt är TN-matad från nätet? Jag har hela tiden varit inne på det sista varför svaren faller in naturligt. ...


Nej, det är inget fiktivt fall vi utgår från det som skissats upp mot slutet med TN normaldrift och IT vid reservkraftsdrift. Så tänkte jag med de åtta frågorna i #105, och du kan ta upp lite kring dem eller addera några fler också. Iofs är fallet fiktivt så långt att det inte är standard 1A men vi skulle ju ta en sväng och se om det verkar rimligt. Och punkterna kan visa sig ha såväl säkerhetsmässiga som funktionshämmande implikationer analysen får visa vad det lider.

Och IT är ju inget nytt det var vad man började med vid riktigt tidiga kraftöverföringar till dess man upptäckte "vissa" problem, då drog man till med direkt TN och fann åter "vissa" problem. Vår välkände Petersen använde då de grå och gjorde tidigt slag i saken med avstämd nollpunktsjordning, detta och mycket annat som frontfigur inom AEG. Det finns en riktigt fin villa i alperna efter hans tid i styrelsen för AEG väl värd att besöka om man är lite elhistoriskt intresserad och ändå på hållet. Slut OT in med mer punkter eller tankar kring de som finns.
Följande användare sa tack: Michell Martic

Be Logga in eller Skapa ett konto ansluta till konversationen.

11 jan 2015 18:36 #112 av Electrum
Svar från Electrum i ämnet 3 fas elverk

Michell Andersson skrev: Det finns ingen mening, som jag ser det, med att peka ut enskilda stycken ur elinstallationsreglerna då vi i såna fall trillar tillbaka i redan tänkta tankar. Hela poängen är ju att vi ska ifrågasätta om det finns en personfara att konstruera en anläggning som senaste schemat.

Jag har tyvärr svårt att tillföra något riktigt vettigt, pga min egen nivå.



Men visst är det en attraktiv lösning om det fungerar, och lirar med rätt regler.
Lättare än sådär kan det nog inte gå att ordna trefas reservkraft.

Men på något vis skulle jag nog ändå vilja något högohmigt mellan elverkets PEN och nätets PEN, det skulle kännas lite tryggare att näten kan relatera till varandra potentialmässigt.
Men det kan ju lika gärna bero på att jag är sprungen ur elektronikkunnande i början, och inte än har insett på vilka sätt starkströmsnät fungerar.

"Varde ljus"                                                                                 Frilansare med AL
1 Mosebok 1:3
Följande användare sa tack: Michell Martic

Be Logga in eller Skapa ett konto ansluta till konversationen.

11 jan 2015 18:48 #113 av Electrum
Svar från Electrum i ämnet 3 fas elverk
Om det blir kortis fas-hölje på skyddsjordad apparat:


Så händer ju ett lite märkligt fenomen.
Hela elsystemets spänningar (potentialer) kommer ju att "rotera runt" sann jord, bestämd utifrån matande näts PEN.
Dvs spänningar mätt mot skyddsjord kommer visa:
0V på kortsluten fas.
230V mot nolla
400V mot de två andra faserna.

Detta blir ju definitivt rätt knäppt om man ger sig på att mäta - kommer inte fatta nåt!

Om det i realiteten är något problem kan jag inte riktigt ge mig på att säga.

Kortslutningen upptäcks inte på något vis under reservkraftsdrift, men kommer lösa säkring/JFB omedelbart vid återgång till vanligt nät.

"Varde ljus"                                                                                 Frilansare med AL
1 Mosebok 1:3
Bilagor:

Be Logga in eller Skapa ett konto ansluta till konversationen.

11 jan 2015 19:30 - 11 jan 2015 19:47 #114 av Michell Martic
Svar från Michell Martic i ämnet 3 fas elverk
Nu har du dock utgått från en tidigare version av bilden där vi fortfarande hade förbindelse mellan stomme och neutralpunkt. Det vill vi inte ha längre. Det innebär nämligen att vi kan få en fas mot höljet, vilket skulle ge en kortslutning i det fallet , som inte bortkopplas automatiskt på ett tillförlitligt sätt (generatorn stannar, men inte kontrollerat).

Den version vi utgår från nu är den från inlägg #94 .

Sen är det så att om vi inte har en jordförbindelse alls, ála II-nät?, så kommer vi ha samma fenomen som om vi skulle få en spänningssättning mot vad annars som helst. Tänk inte på att jord måste vara jord, för det i sig har ingen betydelse. Din kortslutning är dock ingen kortslutning förrän den faktiskt leder en ström. Tills dess så är det bara en spänningssättning utan förmåga att leda ström.

Gällande potential relativt nätets PEN-ledare så är det kanske olämpligt att mäta mot PEN eftersom vi inte vet om vi har förbindelse eller ej mot jord. Förbindelsen är alltså inte tillförlitlig om nätet fallit. Dessutom så blir ju faktiskt jord spänningssatt med 230V relativt systemets neutralpunkt skulle vi ha en situation enligt din bild.

Be Logga in eller Skapa ett konto ansluta till konversationen.

11 jan 2015 21:01 #115 av Bo Siltberg
Svar från Bo Siltberg i ämnet 3 fas elverk

Tomas Karlsson skrev: Nej, det är inget fiktivt fall vi utgår från det som skissats upp mot slutet med TN normaldrift och IT vid reservkraftsdrift. Så tänkte jag med de åtta frågorna i #105, och du kan ta upp lite kring dem eller addera några fler också.

Du är förmodligen ute efter vilka problem som uppträder i stora IT-system, och det har jag helt enkelt inga kunskaper om. Det skulle säkert ge stort A, men jag tror inte jag försöker lägga kraft på att teoretiskt lista ut vilka problem Petersen upptäckte. Jag har bara hört att IT-system anses vara det minst säkra systemet bland TN, TT och IT, besvärligt att felsöka, och att dess syfte är att garantera driften.

Vi har dessutom inte gått in på vad som krävs av den anläggning som matas, det är ju en befintlig anläggning avsedd för TN. Kan den matas med IT utan modifiering? Först o främst måste det vara ett TN-S-system full ut. Jag ser ingen impedansjordning av generatorn i Michells bilder vilket innebär att ett första fel inte kommer att upptäckas alls. Hela anläggningen måste skyddas av JFBer för att ett andra fel ska leda till frånkoppling, men det sker endast om felen inträffar bakom två olika JFBer, för vi har ingen gemensam jord före JFBerna. Är det så kanske att både TT- och IT-system kräver PSA'er för varje grupp?

Men ok, jag gör väl ett försök och gissar lite på vilka problem du syftar på:

1. Tänker du dig någon begränsning i storlek på verket för en sån inkoppling?

Storlek på verket innebär storlek på anläggningen, och med större anläggningar blir det mer problem, där kapacitanser mot jord nämns. Var den gränsen går vet jag inte, så jag säger 15 kVA, det räcker gott o väl till en normal bostad. Samtidigt bör elverket kunna lösa de befintliga skydd som finns då det får inte vara för svagt.

2. Skall det ställas krav på vad för last som får kopplas till anläggningen?

Normalt inte, kanske, om det går att ställa upp begripliga regler som husmor förstår. Kommer inte på vad för slags last som skulle vara farlig.

3. Om nu inte formell jordning till T är krav ska skyddsledare användas för utjämning av utsatta delar?

Ja, det krävs i TN såväl som IT-system, även i skyddsseparerade system med flera apparater. Detta för att undvika elchock vid dubbla isolationsfel med olika polaritet. Och detta är lite småintressant, man vill alltså ha ett skydd mot dubbla fel i dessa fall. Hur kan det komma sig?

4. Hur ser du på att man inte rekommenderar distribution av N i normala fall av IT nät?

Finns det en neutralpunkt så är det den som impedansjordas vid transformatorn. Jag vet inte, men skulle man råka jorda N så blir det nog inge bra, kanske kan sätta en IMD ur funktion? Sedan lär IT-system ha problem med överspänningar, att fasspänningen kan sticka iväg?

5. Utesluter du att den vanliga systemjordningen inte även säkerställer spänningssymmetri och hindrar annan okontrollerad spänningshöjning likt vad Electrum nämnde tidigare?

Vet jag inget om.

6. Hur ser du på ev RFI/EMC-filter som kan finnas i anslutna anläggningen?

De bör fungera lika bra. IT-systemet är ju lokalt jordat, men inte lika bra som i TN-system. Däremot orsakar det läckströmmar som kan vara ett problem, men om detta problem blir större i ett IT-system vet jag inte.

7. Hur blir det med isolation och hantering av N jämfört med normalfallet?

N ska hållas isolerad i båda systemen, det är en spänningsförande ledare.

8. Hur löses den normala isolationsövervakningen vid IT i blandfallet?

Om vi nu antar att generatorn är impedansjordad, då kan väl skyddet placeras där? Annars måste den placeras i den fasta anläggningen i form av JFBer. Vi är väl inte ute efter larm, utan frånkoppling vid ett första fel?

Be Logga in eller Skapa ett konto ansluta till konversationen.

12 jan 2015 17:59 #116 av Michell Martic
Svar från Michell Martic i ämnet 3 fas elverk
Håller på att skapa kretsarna för att kunna simulera felfall i Multisim. Alla värden ska dock in manuellt så tar lite tid att skapa kretsarna.

Be Logga in eller Skapa ett konto ansluta till konversationen.

12 jan 2015 18:02 #117 av Stefan Ericson
Svar från Stefan Ericson i ämnet 3 fas elverk
Hej på er!
Ni har skrivit så mycket. Men ni kommer in på elektriker spåret. Jag tänkte mig Svenne som en icke elektriker, bara en som köpt ett elverk som väger 120kg. Det är givetvis svårt att ta med ut i skogen. Men Svenne kan inget om reglerna ni kan.
Jag tänkte mig frågan ur ett person säkerhets problem. Vilket är farligast?
Svenne har provkört maskinerna hemma med jfb och har inget fel. Han har inte kopplat om något i elverket. Flytande nolla och inget jordspett.
För att han ska få ström i sig, så måste ett finger ha konakt med en fas den andra mot 0 eller en fas.
Så här leverrerade kineserna mitt elverk.
Om Svenne pratar med en ekektriker och kopplar in jfb, nollan mot jord och jordspett. Enligt svenska regler.
Hade han då inte fått ström i fingrarna? Jo, det hade han.
Att det system vi har är bättre vid fel, skrev jag i ett av minaförsta inlägg på fluxio.
Svenska regler säger också att man ska ha ett motstånd mellan nollan och jord, så att strömmen blir max 60mA. Det innebär att man mer eller mindre kopplar bort jfb.

Be Logga in eller Skapa ett konto ansluta till konversationen.

12 jan 2015 18:09 #118 av Stefan Ericson
Svar från Stefan Ericson i ämnet 3 fas elverk
Hej!
Då kommer frågan?
Är kommunistiga kinas elektriker mindre begåvade än svenska regler?
Är svenska regler till för att krånglatill och göra det dyrt att konkurera med staten som förr ägde svensk kraftproduktion.
Liksom att det är förbjudet att göra hembränt, för staten vill käna pengar på systemet.

Be Logga in eller Skapa ett konto ansluta till konversationen.

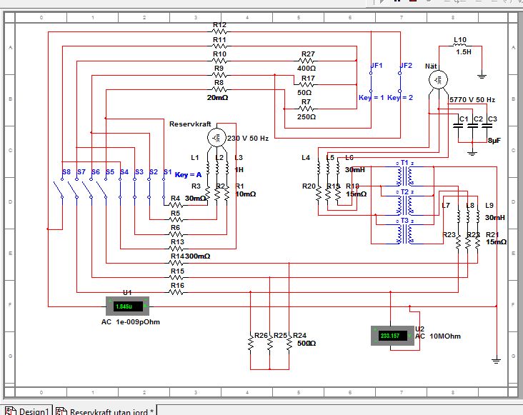
12 jan 2015 20:39 - 12 jan 2015 20:42 #119 av Michell Martic
Svar från Michell Martic i ämnet 3 fas elverk
Här är en skärmdump på kretsen. Behövs kapacitans och induktans och dylikt för att det ska bli realistiskt? Vilka värden ska man ha i så fall? Kom gärna med idéer och synpunkter. Detta är bara ett första utkast så jag är inte riktigt säker på hur det ska se ut.

EDIT: Generatorn är märkt med 5770V på Nät för att man anger spänning L-N i programmet.
Bilagor:

Be Logga in eller Skapa ett konto ansluta till konversationen.

12 jan 2015 21:01 #120 av Marcus
Svar från Marcus i ämnet 3 fas elverk

Michell Andersson skrev: Här är en skärmdump på kretsen. Behövs kapacitans och induktans och dylikt för att det ska bli realistiskt? Vilka värden ska man ha i så fall? Kom gärna med idéer och synpunkter. Detta är bara ett första utkast så jag är inte riktigt säker på hur det ska se ut.


EDIT: Generatorn är märkt med 5770V på Nät för att man anger spänning L-N i programmet.


Kan det finnas nått i detta inlägg att gå på?

www.fluxio.se/forum/elinstallationer/19415.html#19477

Be Logga in eller Skapa ett konto ansluta till konversationen.

Sidan laddades på: 0.233 sekunder

Senaste foruminlägg